税务风险
综合
81whafqv581w,131uphp2q40a2
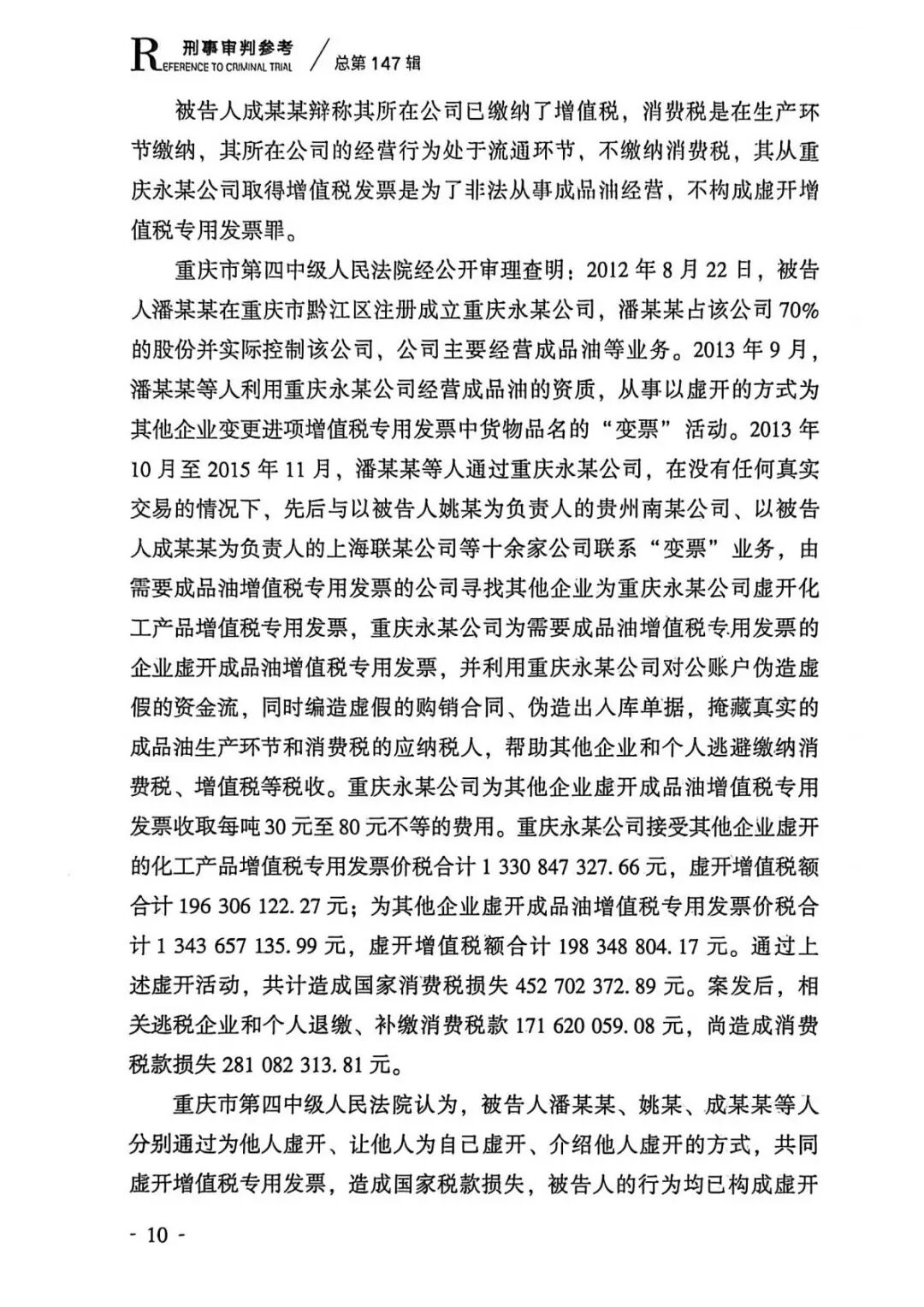
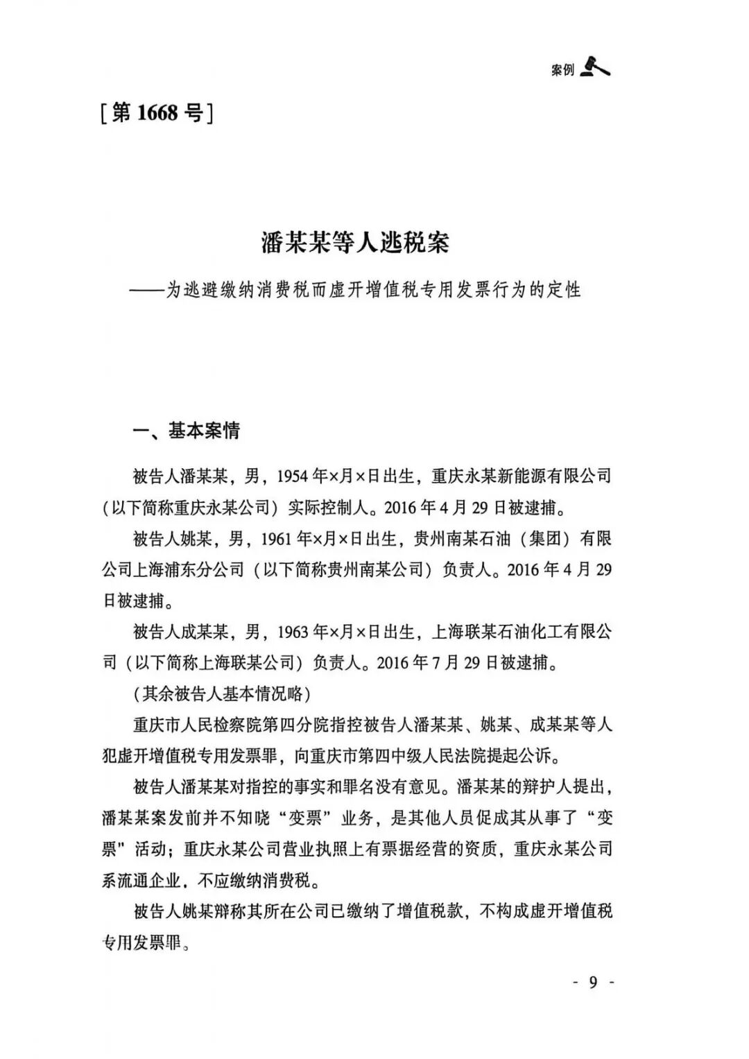
《刑事审判参考》:潘某某等人逃税案——为逃避缴纳消费税而虚开增值税专用发票行为的定性
发布时间:2026-03-24   来源:华税 
免责申明:本站自编内容版权所有,不得转载;部分内容转载自报刊或网络,转载内容均注明来源和作者,如对转载、署名等有异议的相关方请通知我们(tfcj@tfcjtax.com,051086859269),我们将及时处理!本网站登载的财税法规政策请以官方发布的为准;本网站内容仅供学习参考之目的,所有文章内容与观点并不代表本站观点、立场,我们不对其准确性、合规性负责!如用于实务操作等等其他任何目的,所产生的法律风险与法律责任与本站无关!
图片
图片
图片
图片
图片
图片
图片
图片
华税点评

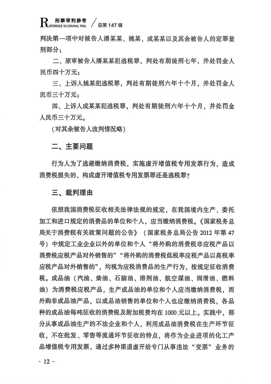
2026年3月,最高人民法院刑事审判第四庭编写的《刑事审判参考(惩处危害税收征管犯罪专辑)》一书在人民法院出版社出版发行。该书收录的潘某某等人逃税案是一起典型的、传统的石化贸易公司变票案件。本案的司法裁判结论系按照逃税罪论处,对于当前成品油模块上线后出现的新型变票逃税案件具有重要的和直接的指导借鉴意义,对于过去一段时间以来按照虚开专票罪论处的错误判决也有积极的纠错意义,呼吁各地人民法院应当依循该起案例的罪名适用逻辑裁判类案。

 

扫一扫,打开该文章

相关文章 查看更多>>
【打印】      【关闭】
版权所有:天赋长江(无锡)税务师事务所
地址:江苏省江阴市长江路169号汇富广场22楼
电话:0510-86855000 邮箱:tfcj@tfcjtax.com
苏ICP备05004909 苏B2-20040047