城投旗下哪类项目可以同时申请地方政府专项债和银行贷款,从以下维度分析,对比二者的区别与联系。
一、适用项目类型与场景
01重大战略项目
能源安全工程(抽水蓄能电站)、跨区域交通基建(高速公路、铁路)、新能源基建(光伏电站+储能设施)。
专项债支持主体工程,银行贷款用于配套运营或设备采购。例如:高速公路项目轨道交通等建成后收入稳定且持续增长,专项债15%+自有资金作为项目资本金,剩余资金通过银行贷款解决。
02准经营性项目
产业园区(标准化厂房+配套商业)、生态环保工程(污水处理厂+河道治理)、智慧城市项目(地下管廊+智慧停车场)。将公益性基建(专项债)与经营性资产(贷款)分拆。例如,产业园区中道路和管网由专项债覆盖(申请市政和产业园区基础设施领域),配套商业设施通过银行贷款融资,由租金、广告等收入偿还贷款。
03民生补短板项目
典型场景:保障性租赁住房(主体建设+商业配套)、老旧小区改造(管网翻新+社区商业中心)。
核心逻辑:专项债用于准公益性改造,贷款用于市场化运营部分,例如社区商业中心通过经营性收入覆盖贷款本息。
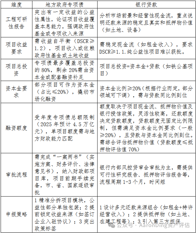
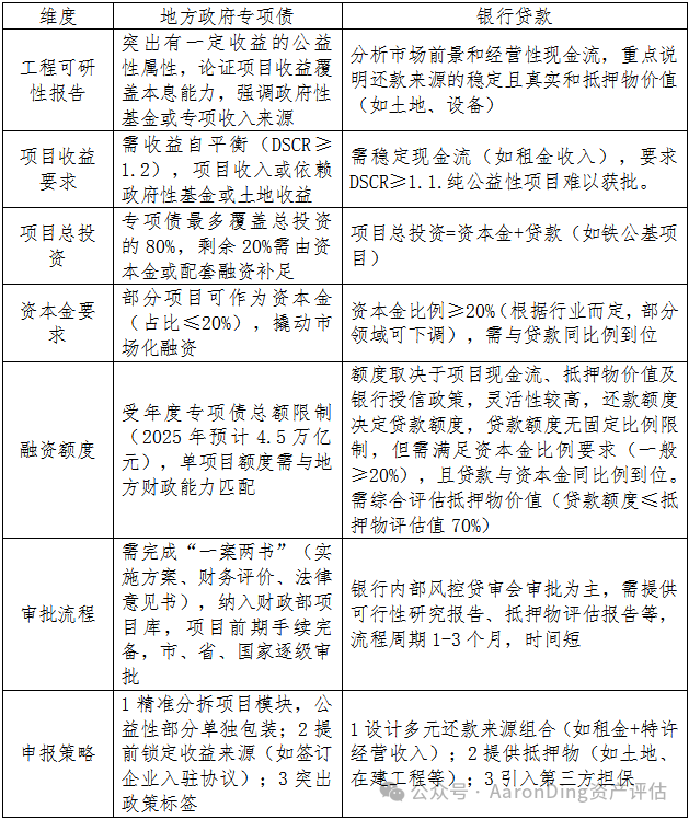
二、核心维度对比分析

三、协同融资策略与风险控制
01资金拼盘设计
分账管理:专项债资金财政部门专户管理,用于有一定收益的公益性项目;贷款资金银行要求单独账户管理,只能用于贷款项目。
比例控制:两者合计融资比例不超过总投资的80%(专项债≤80%总投资,铁公基等22个行业的专项债可以被认定为项目资本金,融资额度参考相关银行的细化规定)。
02项目分拆设计
专项债需符合财政部门发布的领域(如能源、城市更新、保障性租赁住房、城中村改造等),不得有负面清单内容;固定资产贷款需满足银行风控要求,重点核查项目经营性现金流(如通行费、租金、成本、税金测算可信度、真实度)是否有稳定利润且可覆盖住本息偿还。
操作要点:将项目拆分为公益性模块(专项债)和经营性模块(贷款),例如轨道交通项目中轨道基建由专项债支持,车辆采购及运营维护通过贷款融资;公益性模块:市政道路、管网建设(专项债覆盖);经营性模块:沿线广告位、停车场(贷款覆盖)。
03收益闭环构建
捆绑开发:例如专项债建设市政道路,贷款开发沿线广告位,土地增值收益反哺专项债,广告收入偿还贷款。
政策转化:将政府购买服务(如污水处理费)转化为合规收益,专项债覆盖建设成本,贷款支持运营维护。
04合规性保障
专项债申报材料与贷款材料独立编制,边界清晰,避免资金用途交叉。
流程错峰:优先完成专项债入库审批,再启动贷款申请,确保政策合规。
四、区别与联系的核心总结

五、审批流程协同管理
(一)申报时序错峰。优先完成专项债入库(需6-12个月),再启动贷款申请(3-6个月),避免因专项债未获批影响贷款审批进度;
关键节点:专项债需通过财政部“一案两书”(实施方案、财务评价、法律意见书)审核,环节多周期长;贷款需提交银行认可的可行性研究报告及抵押物评估。
(二)材料隔离与逻辑统一。专项债申报材料侧重公益性(如社会效益、政府性基金收入等),贷款材料突出经营性、盈利性(如市场前景、还款来源);
风险提示:避免在两类材料中出现资金用途交叉描述(例如将专项债申报中的“土地开发收益”同时用于贷款还款来源)。
六、典型案例参考
(一)智慧城市交通枢纽(新质生产力示范项目)
项目内容:建设集新能源公交充电站、无人驾驶测试场、智能交通指挥中心于一体的综合交通枢纽,同步升级城市地下管网。
资金拼盘:专项债(40%):覆盖充电桩、测试场等经营性设施建设,收益来自充电服务费、数据服务费(覆盖倍数1.3倍);超长期国债(30%):支持地下管网改造(符合“城市基础设施安全能力建设”方向);政策性贷款(20%):国开行“绿色交通再贷款”用于新能源设备购置(利率较LPR下浮20%);社会资本(10%):引入车企参与无人驾驶测试场运营,通过数据共享收益分成。
设计要点:采用“专项债+REITs”退出机制,项目运营5年后将充电站资产打包发行REITs,回笼资金用于新项目;整合碳汇收益:充电站光伏发电产生的碳减排指标纳入收益测算。
(二)城市更新TOD综合体(存量资产盘活)
项目内容:改造老旧火车站片区,建设“轨道交通+商业+人才公寓”综合体。
资金拼盘:专项债(35%):覆盖地下停车场和换乘中心建设(收益来自停车费、广告位租金);政策性银行贷款(30%):农发行“城市更新贷”用于人才公寓建设(期限20年);社会资本(25%):引入商业地产运营商,通过物业租赁收益分成;中央预算内投资(10%):申请保障性安居工程配套资金补贴。创新点:TOT模式:将改造后的停车场资产使用权转让给城投公司,提前回笼资金;实施“容积率奖励”:开发商承担20%公益设施建设,换取商业地块容积率提升。
(三)县域医养结合体(民生兜底项目)
项目内容:新建县级医院康养楼,改造5个乡镇卫生院,配套远程医疗系统。
资金拼盘:专项债(50%):县级医院康养床位租赁收益覆盖本息(测算覆盖率1.25倍);中央预算内投资(30%):申请“优质医疗服务下沉”专项;政策性贷款(20%):利用“普惠养老专项再贷款”支持适老化改造(财政贴息50%)。运营创新:ABO模式:卫健局授权城投公司运营,政府按服务人口支付年度购买费;整合医保支付:将远程诊疗费用纳入新农合报销范围,增加现金流稳定性。
七、总结
两类资金协同申请的关键在于模块分拆精准化、收益设计多元化、审批流程错峰化。城投公司需更注重项目全生命周期现金流管理(收入为核心,利润是关键,收入要和资产挂钩,利润要和收入挂钩),通过政策合规性包装和市场化资源整合,实现财政资金与市场资本的高效联动。
